衡阳市“惠购三湘”新春消费季系列主题活动让你看花眼
发布时间:2026-01-21 09:15      来源:掌上衡阳     浏览量:
字体:

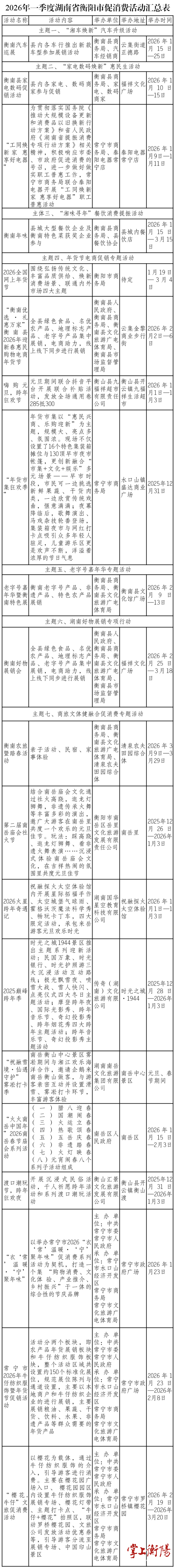
1月20日,记者从市商务局获悉,衡阳市“惠购三湘”新春消费季系列主题活动已正式启动,活动将持续至一季度末,以市县联动、全域覆盖为特色,围绕七大核心主题推出多场特色活动,实现“季季有主题、月月有亮点、周周有活动”,覆盖汽车、家电、餐饮、年货、文旅等多个消费领域,全方位满足市民多样化消费需求。

(全媒体记者李境)


相关阅读:

扫一扫在手机打开当前页