湖南省数据局
关于印发《湖南省2026年政务服务和数据工作要点》的通知
湘数据〔2026〕 17号
各市州数据局、行政审批服务局:
现将《湖南省2026年政务服务和数据工作要点》印发给你们,请认真贯彻落实。
湖南省数据局
2026年3月4日
抄送:省政务服务和大数据中心
湖南省2026年政务服务和数据工作要点
以习近平新时代中国特色社会主义思想为指导,贯彻落实省委、省政府关于政务服务和数据工作要求,围绕“三个阶段性目标”和“数据要素价值释放年”,全面提升政务服务质效和数据要素赋能水平,开创“数据强省、数惠三湘”新局面,实现“十五五”良好开局。
一、强化顶层设计与规划实施
1.高质量编制规划。对标数字中国建设“1+3”规划体系,科学编制“十五五”数字湖南建设规划,同步制定数字经济、数字社会、数字基础设施等配套行动计划。
2.健全规划实施机制。 建立规划实施任务清单和责任分工体系,强化省市联动和部门协同。开展规划实施情况动态监测,完善重大项目库动态管理,确保规划蓝图落地见效。
二、打造一批数字政务领域全国标杆
3.实施大运维大安全改革攻坚行动。3月底前出台《湖南省非涉密政务信息系统大运维大安全改革实施方案》,8月底前出台相关配套管理办法,12月底前完成“一体化、三本账、五融合、六统一”年度任务。市州明确相关机构负责本级大运维大安全运行管理工作,结合实际制定实施方案。试点市州和部门6月底前要做好先行示范验证。
4.持续建好用好“湘易办”。出台“湘易办”超级服务端运行管理办法及配套制度文件。优化涉企、涉外专区,完善政策兑现功能,加强与“政企通”对接,提供政策展示、免申即享、兑现结果查询等服务。推进适老适残改造,提升规范化、标准化、便利化、智能化水平。推进各市州与省级平台协同建设本地特色专区,探索引入市场化机制,提高可持续运营能力。持续开展“走流程”体验活动,上线“办不成事”反馈通道和问题处置晾晒台,强化与“湘办通”智洽融合。2026年底前原则上不再保留省直部门、市州政务服务移动端独立入口。
5.深化政务数据共享。深入落实《政务数据共享条例》,加快建设省大数据总枢纽2.0。强化市州政务数据平台能力建设,与总枢纽实现高效联通。加强国家共享政务数据资源承接应用,常态化开展政务数据目录综合治理。加强基础库和主题库数据归集,开展地名地址数据综合治理行动,推进“一企一码”,深化涉税涉费数据共享。出台公共数据资源开放方案,重点推动物流数据开放互联。依托全省一体化政务数据体系,推动垂直管理系统数据及时、完整回流。加强“一表通”平台推广应用,切实为基层减负。
6.持续攻坚“网办率”提升。完善电子证照质检、纠错机制,推动电子印章应用提能、扩面、降费、互认。推进申请表单类、证明类办理材料和批文类、通知类、回执类办理结果数字化。扩大“数据免填”“证照免交”范围至省直部门和市州自建业务系统,通过“四减”“两免”进一步提升高频事项网办深度和办理体验,确保网上申办率达80%以上。
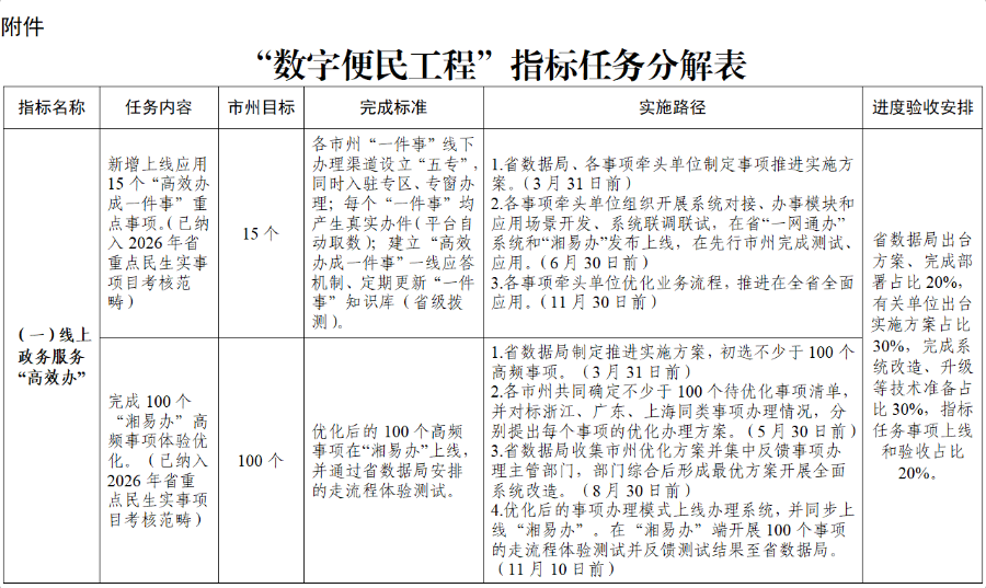
7.实施“数字便民工程”。以重点民生实事为牵引,着力推动线上政务服务“高效办”、线下窗口服务“集中办”、“AI+政务”“智慧办”、“信用+行政审批”“信易办”(指标任务分解表见附件)。
8.提升政务信息化项目管理水平。落实“省级主建、市县主用”要求,建立完善全省项目库,未入库项目原则上不予立项。推行项目审批会审制,规范项目计划审批备案流程,落实项目绩效评价制度。出台工作指引,推动系统整合和行权数字化。升级政务信息化项目全生命周期管理平台,探索推广AI智审功能在平台应用。
9.打造重点场景应用标杆。持续高标准推进示范场景建设,打造“三医一张网”、机器管招投标、信用体系建设、网上审计、网上督查等一批全国标杆。各市州围绕地方特色,打造2个以上特色性标杆场景。
三、全面提升政务服务效能
10.扩面增效“高效办成一件事”。发布实施两批“高效办成一件事”重点事项,各市州至少新增上线1个特色“一件事”。对已实施的重点事项开展“回头看”,常态化开展重点事项测试验证和线上线下“走流程”,提升群众办事体验。
11.实施涉企服务优化行动。落实“企业服务年”行动,推动涉企服务“集成办”“高效办”,鼓励推行“零跑动、全智能”极简审批模式。畅通惠企政策“一网一门一线”兑现渠道,推广“免申即享”“即申即享”。坚决整治“红顶中介”,调整发布行政审批中介服务事项清单,确保“清单之外无中介”。加强中介超市推广应用,强化行政审批中介全流程监管。
12.推进政务大厅降本增效。深化政务服务“面子工程”整治,重点通报整改“贪大求全”、“中看不中用”等问题。推动政务服务大厅集约化建设、规范化运行,市级政务大厅70%的入驻事项、县级政务大厅60%的入驻事项纳入“一窗受理”。继续开展全省政务服务岗位技能比武大赛,加强综合窗口和全科窗口工作人员培训,建立健全政务服务大厅考核管理体系。
13.深化线上线下服务融合。升级省“一网通办”事项管理系统,推进事项引用率、发布率、用户配置率、流程配置率达到100%。完善政务服务“好差评”,降低行政效能电子监察“红黄牌”发生率。推广“跨省通讯录”应用,深化跨省APP联盟。完善省“一网通办”系统授权能力体系,丰富线上高频事项帮代办服务场景。
14.提升政务公开数字化、标准化、规范化水平。动态更新政府信息主动公开事项目录,完善省政府门户网站政府规章库和行政规范性文件库。完成市州依申请公开平台与省平台对接。办好中国政府网和国家政务服务平台涉湘留言,提升政府网站与政务新媒体智能化水平,升级改造政府网站集约化平台,建设外国人来华工作“一件事”英文专栏。
四、夯实数据基础设施与安全基座
15.推进数据基础设施建设和运营。主动对接全国一体化算力网,谋划推进算力网络公共大通道。布局数据流通利用基础设施区域、城市和行业功能节点体系,抓好先行先试项目,建成运行省公共数据流通利用基础设施,评选发布一批可信数据空间示范项目,前瞻布局一批“数据工厂”。
16.筑牢安全防线和云网支撑。完善网络安全和数据安全工作协调机制,做好信息通报与态势研判。加快电子政务外网IPV6改造,修订实施省级政务云“一办法一目录”,全面建成省统一云管平台,实现市州政务云统一纳管,加强数据容灾备份建设。开展数据流通安全治理典型案例征集。
五、深入推进数据要素市场化配置改革
17.完善数据基础制度体系。健全公共数据资源授权运营价格形成机制,出台收益分配管理暂行办法。完善数据流通交易规则,规范数据要素市场发展。制修订一批急需急用的政务和数据领域标准规范,做好国家标准验证试点。
18.高质量推进“两区”建设。充分发挥国家数据要素综合试验区与长株潭数据要素改革试点“双区叠加”效应,聚焦“四个一批”打造具有全国引领性和湖南辨识度的创新成果。开展综试区建设成效及数据要素生态指数第三方评估,及时总结推广改革创新经验。
19.培育一体化数据市场。培育发展数据流通服务平台企业、数据商、数据交易所等3类数据流通服务机构。抓好时空信息、音视频、医疗健康等3个数据交易中心建设,打造中部数据枢纽。
20.加强数据资源开发利用。编制公共数据资源目录,持续推进公共数据资源登记,出台省本级公共数据资源整体授权运营实施方案,在金融服务、时空信息、医疗健康、文化科技、气象服务等领域,打造一批公共数据“跑起来”示范场景。开展国有企业数据效能提升行动,推进企业数据融合应用。
六、推动数字经济创新融合发展
21.统筹发展数字经济。制定关于加快推进以数据为关键要素的数字经济发展政策文件,梯次培育数字产业集群。强化数字经济创新型企业源头发现和入库培育,推动在数字经济领域涌现出更多的瞪羚企业、独角兽企业。加强数字经济统计监测,协同做好数字经济核心产业增加值占GDP比重、规模以上数字经济核心产业企业营收占比等重点指标运行调度。建立健全创新平台运行管理和评估机制,布局建设一批科技创新平台,实施一批数据领域关键技术攻关和前沿课题研究。
22.培育发展数据产业。出台湖南省促进数据产业发展若干政策措施,大力培育数据资源、技术、服务、应用、安全和基础设施企业。支持湘江新区、长沙经开区建设国家数据产业集聚区,持续推进省级数据产业集聚区建设。完成长沙市国家数据标注基地建设任务验收。积极承办全国数据标注技能大赛和产业供需对接活动,鼓励有条件的市州建设省级或行业数据标注基地。
23.做好数据领域投资工作。聚焦国家数据领域政策性资金投向,提前谋划、精准储备、高质量申报一批大项目、好项目,制定数据领域政策性资金项目管理办法,确保2026年我省争资项目和资金额度保持全国前列。
24.深化城市全域数字化转型。落实《深化智慧城市发展推进全域数字化转型行动计划》,支持长株潭都市圈打造数字化转型全国标杆。探索建设城市智能中枢和感知网络体系,推动城市运行“高效处置一件事”。
25.繁荣数字发展生态。加强数据要素学科专业和数字人才队伍建设,开展大数据工程专业高级职称评审。继续办好“数据大讲堂”,举办数字湖南建设等专题培训班。用好用活数标委、数据要素协会、数据要素研究院、行业数据联盟等平台。深化数字经济国际和区域合作,积极承接国家数字经济对外合作试点任务。
七、协同推进“人工智能+”和“数据要素×”
26.抓好高质量数据集建设。出台高质量数据集建设行动方案。以国家高质量数据集先行先试项目为牵引,建设一批行业高质量数据集,抓好支持政策兑现,争取高质量数据集中部检验检测平台落户湖南。
27.推进“人工智能+”政务服务。建设政务领域人工智能大模型统一服务平台,加强全流程监测,推动安全稳妥有序发展。积极探索“人工智能+”政务场景应用,推动“湘易办”、省政府门户网站和省“一网通办”系统等接入政务大模型,统筹AI智能应用建设。
28.持续深化“数据要素×”行动。精心办好“数据要素×”大赛湖南分赛,打造一批示范性应用场景。推动“数据要素×”与“人工智能+”双向赋能,促进数据、算法、算力协同创新。
八、构建大宣传格局
29.打造宣传矩阵。策划开展“要素活水、数字基座、湘易好办、数字浪潮”四大主题宣传,持续优化省数据局官方微信公众号,建设省数据局官方网站,讲好湖南数据故事。
30.建立信息报送机制。建立健全覆盖省市县三级的政务服务和数据工作信息报送机制,及时发现、提炼和报送基层创新实践、典型经验、改革成果,积极向省委办公厅、省政府办公厅等报送高质量信息,切实服务科学决策。


扫一扫在手机打开当前页