中央人民政府门户网
湖南省人民政府门户网
衡阳市人民政府门户网
无障碍浏览
站群导航
市直单位
市发改委
市教育局
市科技局
市工业和信息化局
市民族宗教事务局
清风衡阳网
市公安局
市民政局
市司法局
市财政局
市人社局
市自然资源和规划局
市生态环境局
市住房和城乡建设局
市交通运输局
市水利局
市医疗保障局
市农业农村局
市商务局
市文化旅游广电体育局
市卫生健康委员会
市审计局
市退役军人事务局
市应急管理局
市国资委
市林业局
市市场监管局
市统计局
市城管局
市国动办
市信访局
市住房保障服务中心
市公共资源交易网
市住房公积金管理中心
市公路建设养护中心
市科协
高新技术产业开发区
松木经开区
Toggle navigation
网站首页
(current)
机构介绍
信息公开
互动交流
网上办事
当前位置:
首页
/
信息公开
>
通知公告
>
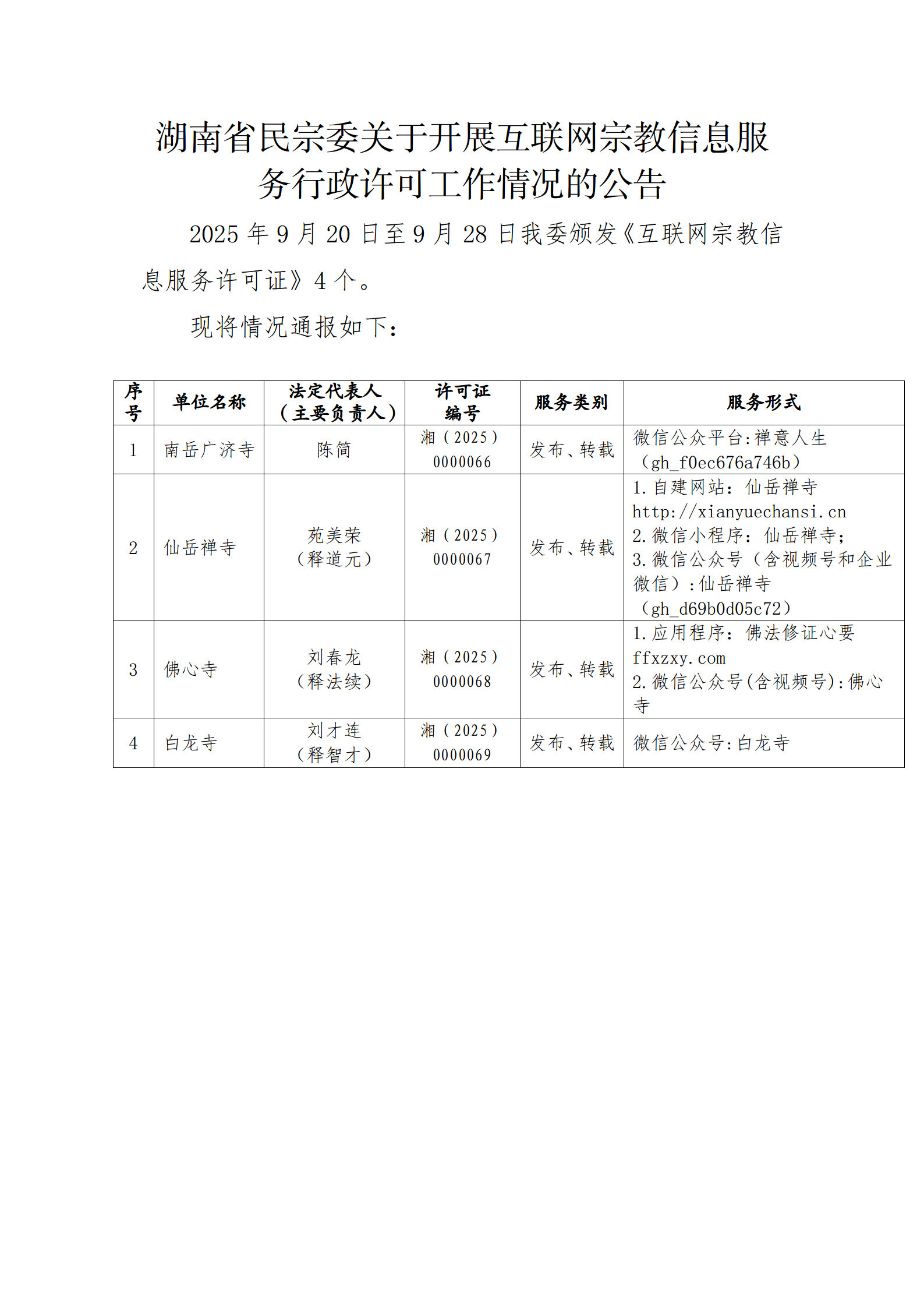
湖南省民宗委关于开展互联网宗教信息服务行政许可工作情况的公告(2025年9月20日至9月28日)
来源:湖南省民宗委 发布时间:2025-09-29 10:13
国家部委网站
民政部
文化和旅游部
国家民委网站
国家民委门户网站
省级民族宗教事务委员会
湖南省民族宗教事务委员会
广东省民族宗教事务委员会
江苏省民族宗教事务委员会
省内民族宗教事务局
长沙市民族宗教事务局